5V2A電源方案U6315設計方法的羅列
常見的開關電源方案可以分為兩種,隔離與非隔離。與傳統線性電源相比,在某一輸出功率點上線性電源的成本要高于開關電源。
本文將主要對隔離式開關電源的拓撲形式進行探討。文中提及的電源將均指隔離電源方案。隔離電源按照結構形式不同,可分為兩大類:正激式和反激式。
1.反激式指在變壓器原邊導通時副邊截止,變壓器儲能。原邊截止時,副邊導通,釋放到負載的工作狀態,一般常規反激式電源單管多,雙管的不常見。
2.正激式指在變壓器原邊導通同時副邊感應出對應電壓輸出到負載,通過變壓器直接傳遞。按規格又可分為常規正激,包括單管正激,雙管正激。半橋、橋式電路都屬于正激電路。
小編推薦反激式開關電源方案U6315,一起來羅列下該電源方案設計方法吧。
一、 5V2A電源方案U6315的特性:
1.輸入電壓:90~265Vac全電壓
2.輸出功率:10W
3.平均效率:>78.7%,滿足六級能效要求(率)
4.待機功耗:<50mW,Vin=264Vac(低待機)
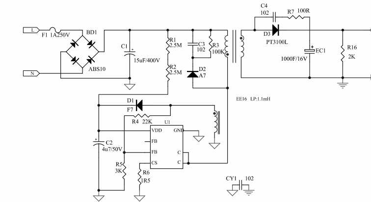
二、 5V2A電源方案方案U6315 應用電路圖:
三、 5V2A電源方案U6315的功能特點:
1.外圍元件少,比較簡單,內部集成了700V高雪崩能力的功率BJT.
2.采用多模式加QR控制,調幅控制和調頻控制相結合,提高系統的效率和可靠性。
3.恒流流輸出模式中,芯片采用調頻控制方式,同時集成了線電壓和負載電壓的恒流補償。
4.可以工作無異音,同時保證優異的動態性能。
5.PSR(原邊)控制模式,省去光耦、TL431及環路器件。
6.精·確的CC/CV(恒壓/恒流)數字邏輯控制電路。
7.遲滯型的OTP(過溫保護)電路,優化的驅動電路提高轉換效率。
8.滿足6級能效。待機功耗<75mw。
9.采用SOP-7封裝,讓高低壓PIN腳絕緣間距更。
以上就是該方案設計的簡單的一個羅列方法。
因為反激式電源方案因其結構簡單,省掉了一個和變壓器體積大小差不多的電感,所以在中小功率電源中得到廣泛的應用。如果您中小功率的電源方案,那就選擇銀聯寶科技的反激式電源方案吧。
本文將主要對隔離式開關電源的拓撲形式進行探討。文中提及的電源將均指隔離電源方案。隔離電源按照結構形式不同,可分為兩大類:正激式和反激式。
1.反激式指在變壓器原邊導通時副邊截止,變壓器儲能。原邊截止時,副邊導通,釋放到負載的工作狀態,一般常規反激式電源單管多,雙管的不常見。
2.正激式指在變壓器原邊導通同時副邊感應出對應電壓輸出到負載,通過變壓器直接傳遞。按規格又可分為常規正激,包括單管正激,雙管正激。半橋、橋式電路都屬于正激電路。
小編推薦反激式開關電源方案U6315,一起來羅列下該電源方案設計方法吧。
一、 5V2A電源方案U6315的特性:
1.輸入電壓:90~265Vac全電壓
2.輸出功率:10W
3.平均效率:>78.7%,滿足六級能效要求(率)
4.待機功耗:<50mW,Vin=264Vac(低待機)
二、 5V2A電源方案方案U6315 應用電路圖:
三、 5V2A電源方案U6315的功能特點:
1.外圍元件少,比較簡單,內部集成了700V高雪崩能力的功率BJT.
2.采用多模式加QR控制,調幅控制和調頻控制相結合,提高系統的效率和可靠性。
3.恒流流輸出模式中,芯片采用調頻控制方式,同時集成了線電壓和負載電壓的恒流補償。
4.可以工作無異音,同時保證優異的動態性能。
5.PSR(原邊)控制模式,省去光耦、TL431及環路器件。
6.精·確的CC/CV(恒壓/恒流)數字邏輯控制電路。
7.遲滯型的OTP(過溫保護)電路,優化的驅動電路提高轉換效率。
8.滿足6級能效。待機功耗<75mw。
9.采用SOP-7封裝,讓高低壓PIN腳絕緣間距更。
以上就是該方案設計的簡單的一個羅列方法。
因為反激式電源方案因其結構簡單,省掉了一個和變壓器體積大小差不多的電感,所以在中小功率電源中得到廣泛的應用。如果您中小功率的電源方案,那就選擇銀聯寶科技的反激式電源方案吧。
銀聯寶熱銷產品
相關常見問題
- 未來快充市場不可小覷,新能源市場離不開快充電源IC U6615S
- U321電源管理芯片——讓電動車控制器更安全
- 雙十一選什么手機電池充電器比較好?推薦CY3783A電源管理IC芯片的充電器
- 上半年有多少數碼科技面對開關電源芯片束手束,現在U6513E可助你腳大施拳腳
- 如何在開關電源芯片缺貨狀態做好布局保障貨源的穩定性
- 高效安全保護機制開關電源芯片U6118電流限制和過流保護以防止輸出過載時毀壞
- 充滿能量的U6201滿足日常電子產品開關電源芯片需求
- 全國限電節能減排政策下,同步整流芯片高效率低效能成重推
- 用U6107D開關電源芯片的眼部按摩儀效果更好
- 多場所應用多品牌可替代的一款開關電源芯片U6513